留言、咨询与反馈
我们会在1个工作日内和您联系(工作时间 周一至周五 9:00-18:00)
留言、咨询与反馈
请填写联系方式
安全可控
设备管理和密钥管理权限分离
密钥完全由客户管理
运维人员无法接触到用户个人密钥

监管合规
加密服务使用符合国家密码管理局、
中国人民银行等规范要求的密码机,
满足合规应用需求

弹性扩展
灵活地调整配置和规格
以满足不同的加解密运算要求

托管运维
珍岛云负责加密机日常运维
保障实例可用
您可将更多精力投入业务
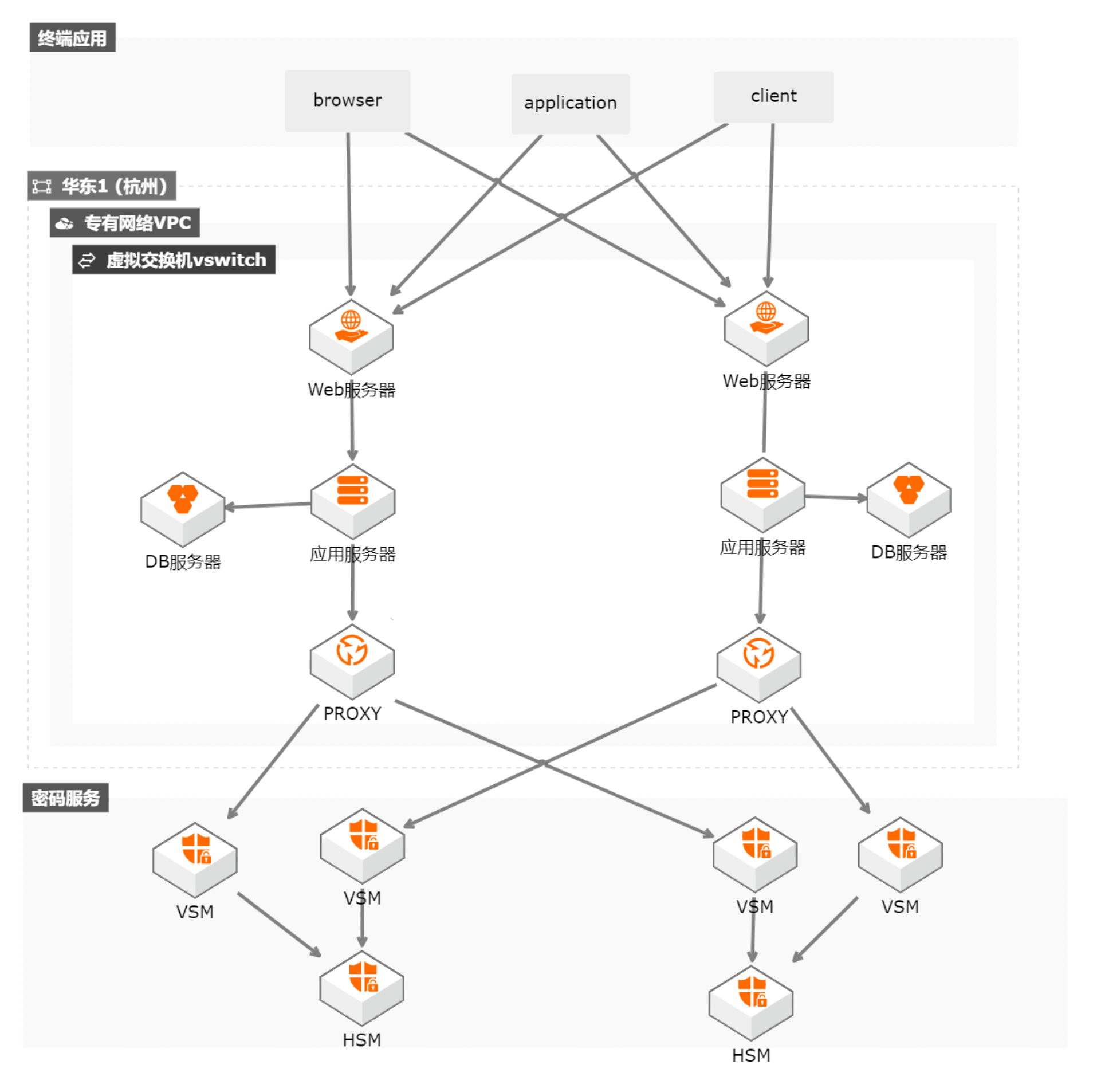
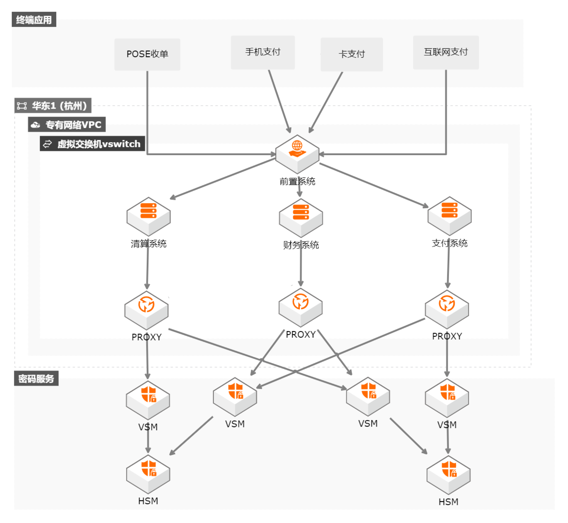
通用服务器密码机、金融数据密码机、签名验签密码机三种类型加密机,您可根据业务实际需求自由选择。
数据泄露
数据篡改
监管合规
业务安全性
加密需求
用户身份认证
数据完整性
请填写联系方式 网站提交留言-隐私协议
感谢您浏览本网站相关信息!
1、本协议是用户(“您”)与本网站所订立的契约,为方便您深入了解业务及提交需求等,本网站将为您提供更加个性化的留言表单服务,您在提交留言表单时,我们可能会收集和使用您的相关信息。我们非常重视用户信息的保护,我们将按照法律法规要求,采取相应的安全保护措施。
2、除非您已充分阅读、理解并同意接受和遵守本协议,否则,请勿提交留言表单。 您如果继续提交即表示接受本协议,本协议即在您与本网站之间产生法律效应。
